面向机器人和智能制造领域的创新成果产业化公共服务平台---工信部
  • 登录
  • 注册
  • 我的订单

面向机器人和智能制造领域的创新成果产业化公共服务平台

  • 首页
  • 专利展示
  • 成果展示
  • 需求对接
  • 行业资讯
  • 关于我们
新入库知产
查看全部>>
img
[日本专利]中空型内摆线行星减速器-2026-02-09
img
[意大利]卧式数控双刀车花机-2026-02-09
img
坡口切割控制方法及装置、存储介质及激光切割设备-2025-12-18
img
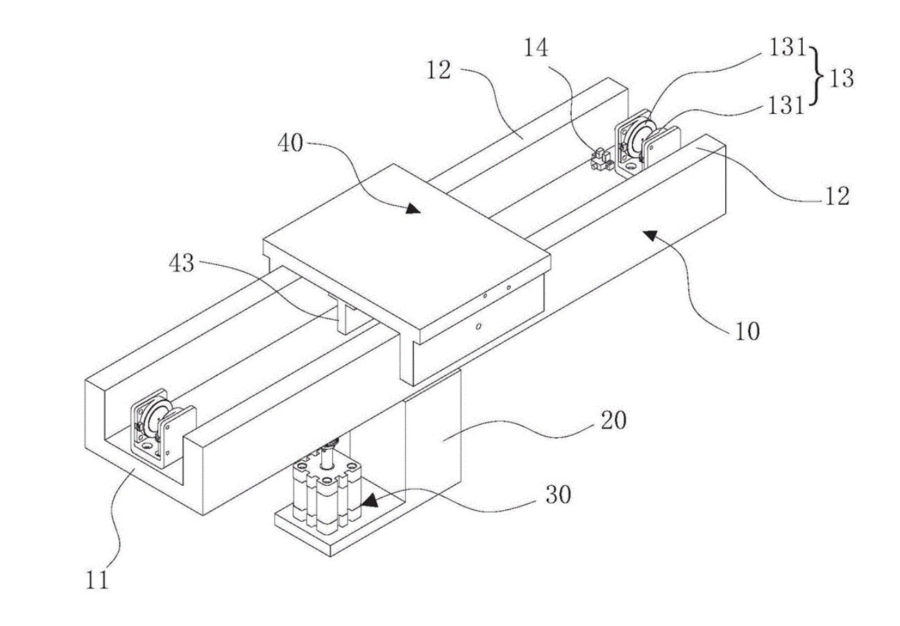
板材抓取上料在线测厚装置-2025-12-18


© 2026 | Design By CPE